Saav Dev: UI Website Design and Branding
Led the UX/UI design and brand development for a software startup specializing in website and chatbot solutions. The project included UX discovery, building a visual identity and comprehensive brand manual covering all visual guidelines, and design of the company’s website for both desktop and mobile versions, ensuring consistency with the brand identity and focusing on a clean, modern and useful layout.
My role:
UI Designer, Brand Designer, Prototyping, Usability Testing.
What I did:
- UX discovery and design
- Brand identity
- Brand manual design
- Full brand package
- Sketching & prototyping
- UI low-fidelity, and High-fidelity design
- User testing
Toolkit:
UX process, first approach
As the company transitioned from WhatsApp-based outreach to a full website, they needed clarity on who their users were and how to guide them. I led the UX design process by creating user personas based on previous customers and defining a user flow that aligned with their mid to long term business goals. While they had strong development capabilities, they lacked UX/UI exprience this project laid the foundation for a user-centered digital presence.
Persona



Key observations:
- Clients under 40yo: SaavDev may only promote itself through social media and primarily appeal to digital natives
- Business Owners: All customers have the power to decide whether or not to purchase the service.
- Focused on Small Businesses: All clients are businesses owners, without large client portfolios
- Looking for solutions, not tools: They do not care ab out te chnical details, they want a quick, clear solution that saves them time.
- Trust in digital environments, but without technical knowledge: Although customers are aware of how to use and navigate web pages, none of them know how to make them.
- Value customized and reasonably priced solutions.
Average Customer Profile
A business owner or decision-maker between the ages of 30 and 40, with a medium level of tech-savviness, lo oking to digitize or improve their business’s online presence. While they have clear business goals, they often lack the structure or knowledge to translate those goals into a digital product. They want a solution that is effective, professional, and scalable, but not overpriced or bloated with unnecessary features.
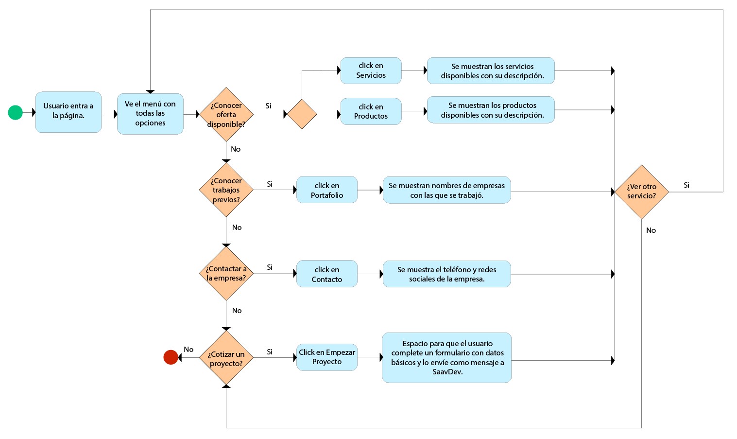
User Flow
Since the startup had no existing website, I had full creative freedom to define a new user flow from the ground up. This allowed me to design a structure that is simple, intuitive, and user-centered. The flow prioritizes clarity, efficiency, and direct access to key content, making it scalable as the company grows.

Brand Identity
This section showcases the foundational elements of the brand identity I developed as part of a UX/UI project. While the full brand manual is unavailable for sharing, I reconstructed a cohesive visual example based on the manual and the design direction of the project.
The following example is illustrated through four key visuals:
- Lo go Comp osition & Clear Space: A breakdown of the logo structure, including both the initials and full logo in black and white, with guidance on spacing and usage.
- Color Palette:A curated selection of brand colors with HEX and RGB values, accompanied by application examples to ensure consistency across digital interfaces.
- Typography: The primary typefaces used in the brand, complete with designer credits and full character sets to demonstrate versatility and tone.
- Personal Assets: A collection of branded visuals designed for sharing with customers and for personal use, including banners, product and service guides, presentation cards, and images containing personal information.
Together, these elements form a unified and flexible brand system that supports both usability and visual impact across platforms.

Design and prototype
Once I had clearly defined the core UX structure and branding, I focused on designing a clean, minimalist interface that prioritized usability. I implemented a top navigation bar to ensure users could easily access all sections of the website at any time.
To guide user interaction, I included prominent buttons for “Our Services” and “Contact”, while consistently emphasizing the “Start Project” button, my primary call to action. This strategic placement was intended to drive user engagement and conversions.
The layout was designed as a single-page experience, allowing users to scroll seamlessly through content. Selecting items from the main menu smoothly scrolls the page to the corresponding section, eliminating the need for page reloads or disruptive transitions. This approach enhances continuity and keeps users focused on the content without unnecessary navigation friction.







Development and deployment
Before deployment, we made minor adjustments to the wording and layout structure to improve clarity and alignment with the client’s communication style. Once the final design was approved, I worked closely with a web developer to ensure a smooth and accurate implementation of the UI across both desktop and mobile versions.









Conclusion
This project allowed me to lead the full design process from early UX research to UI design and brand identity creation. Working closely with the client and development team, I was able to deliver a cohesive digital experience that reflects the company’s values and clearly communicates their services. The result is a clean, user-friendly website supported by a strong visual identity and built to scale as the business continues to grow.